中国·3044AM永利集团(Macau)股份有限公司-Official website
学院概况
学院简介
学院领导
机构设置
师资队伍
总体介绍
师资力量
人才强院
本科生教育
专业介绍
实验室建设
质量工程
创新实践
学科竞赛
招生信息
芯链学堂
研究生教育
学科介绍
硕士导师
学术活动
文件资料
科学研究
科研简介
微纳电子技术研发平台
芯片封测创新示范基地
科研成果
党建工作
组织机构
支部活动
资料下载
党员先锋
学生工作
辅导员队伍
班导师队伍
团学组织
学生活动
规章制度
就业指导
国际合作
总体介绍
合作项目
工会校友会
工会活动
校友会活动
学院概况
师资队伍
总体介绍
师资力量
人才强院
本科生教育
专业介绍
实验室建设
质量工程
创新实践
学科竞赛
招生信息
芯链学堂
研究生教育
学科介绍
硕士导师
学术活动
文件资料
科学研究
科研简介
微纳电子技术研发平台
芯片封测创新示范基地
科研成果
党建工作
组织机构
支部活动
资料下载
党员先锋
学生工作
辅导员队伍
班导师队伍
团学组织
学生活动
规章制度
就业指导
国际合作
总体介绍
合作项目
工会校友会
工会活动
校友会活动
微纳电子技术研发
4英寸工艺线
曙光机
刻蚀设备
沉积设备
蒸发台
旋涂仪
退火设备
中间测试设备
电学测试
成分表征
形貌表征
物相表征
膜厚测试
膜厚孔径测试
水接触角
电阻率测试
封装平台
可靠性测试设备
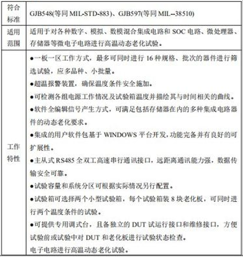
集成电路高温动态老化系统 (ELEA-V)
信息来源:
发布日期:2021-07-25
一、设备概述
上一条:
快速温变试验设备